课堂教学是学校培养人才的基本手段,是学校教育内涵发展和质量发展的重要体现。为进一步夯实教学工作的中心地位,促进学院及时了解教学过程中的困难和问题,发现和总结教学中的典型经验,共同推动学校教学质量的全面提升,特制定以下听课方案。
一、听课人员
1.院长、副高级及以上职称教师、教学办公室主任、教研室主任;
2.Beat365中文官方网站全体专兼职教师

二、听课范围
1.凡是我院开出的课程均为选听范围;
2.听课人员可根据课表随机听课,或根据教学评教结果,有针对性地选听某些课程,也可以参加教研室计划安排的教学观摩活动。
三、听课任务
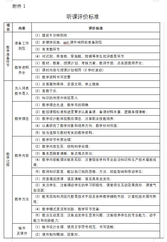
1.院长、副高级及以上职称教师、教学办主任、教研室主任、每学期按组别听课,填写附件1听课评价标准;
2.专兼职教师每学期听课不少于五次,填写教师手册听课记录。
四、听课内容
1.检查教师教学准备情况(教案、讲义、实验准备等);
2.检查教师的教学纪律、教学态度、师德仪表等;
3.重点考察教学内容、教学方法和教学效果;
4.检查学生出勤、课堂表现等;
5.分析各教学环节存在的问题。
五、听课要求
1.听课人员须提前进入课堂,完整听完一节课,不得中途离开;
2听课人员应着重了解教学秩序、教学态度、教学内容、教学方法,课堂气氛。教学效果、使用教材等,同时应观察教学设备和环境等情况。听课后,应尽可能与师生交换意见。
3.听课结束后,听课人员应如实填写听课评价标准、教师手册上听课记录,评价意见要客观公正,真实反映教学的实际情况,评价结果作为教师教学质量评价的参考依据。
六、听课管理
1. 每月末,请听课人员将听课标准交本教学部门办公室,由办公室收齐后交教务处;普通专兼职教师听课记录于学期末交至各教学部门检查;
2.听课情况纳入个人和单位年度工作考核参考依据。
Beat365中文官方网站
2021.10.29

